分享好友 健康资讯首页 健康资讯分类 切换频道

五一酒店预订大前瞻:生意是好是坏?

2026-04-29 10:000036kr

目前看今年五一,酒店生意大概率不差,如果看利润,答案就没那么乐观了。

需求端已经提前启动:OTA平台和连锁都在给出“预订更早、停留更长、跨省更多、县域更热”的信号。

可问题在于,行业过去一年的真实底色并不是全面复苏,而是“需求有亮点、价格仍承压、利润靠效率分化”。

换句话说,今年五一更像一次真实的压力测试:谁能把假日流量变成高质量的 RevPAR 和 GOP,谁就能证明自己穿越全年周期的能力;

谁只是靠低价、通兑券和 OTA 冲量,节后大概率还是会回到“看上去很忙,账上没多赚”的老问题里。

对投资人、品牌方和业主来说,今年最重要的不是判断五一热不热,而是判断这波热度,最终会留在渠道、留在品牌,还是只留在平台上。

1

需求端亮了,但先别急着乐观

先看大盘,文化和旅游部公布的数据显示,2025年国内居民出游人次达到65.22亿,同比增长16.2%,出游花费6.30万亿元,同比增长9.5%。

国家统计局则披露,2026年一季度住宿和餐饮业增加值同比增长4.3%,服务零售额同比增长5.5%。

这说明,消费不是没有,假日和服务消费仍然是今年宏观里相对有韧性的部分。

再看五一前瞻信号,4月23日,锦江酒店披露,全国酒店五一假期客房预订率已超过去年同期,提前预订总间夜量对应的热门目的地以前排核心城市为主,而部分文旅型目的地的整体预订率跑得更快;

同一篇财联社报道还引述首旅旗下逸扉管理层称,今年五一国内酒店预订高峰较去年提前了7天,平均停留时长从去年的2.5天升至3.2天,提前7—15天订单占比达到65%,品牌 ADR 已超过去年同期。

OTA平台端给出的方向也高度一致,同程旅行称,截至4月17日,平台五一旅行产品搜索热度月环比上涨364%,部分热门城市机酒门票预订热度同比增长近40%,跨省酒店订单占比同比提升15个百分点,平均入住天数增加1到2天,五晚及以上连住订单占比同比提升10个百分点;

美团称,在所有提前预订的酒店订单中,超过七成来自旅游度假需求,超过75%的提前酒店订单属于旅游度假场景,连住7天及以上民宿订单同比增长超过40%;

去哪儿的口径则显示,五一酒店预订已经覆盖全国1229个县城,县城高星酒店预订量同比增长逾三成,部分小城酒店预订量同比增长数倍。

与此同时,携程公开表示,2026年五一期间县域旅游目的地平均增速显著高于传统头部城市。

把这些口径叠在一起看,今年五一不是没人出门,而是出得更早、住得更久、目的地更分散。

所以,如果问题只是生意是好是坏,我的判断很明确:今年五一的量,不差;结构,甚至比去年更好。

真正悬念不在于有没有客,而在于这些客,最终愿意以什么价格成交、通过什么渠道成交。

2

供给还在扩,价格仍然难守

酒店行业这两年最容易误判的地方,是把旅游热误读成酒店好赚钱。事实恰恰相反。

首旅酒店在2025年年报中援引 STR 数据直说:2025年国内酒店行业入住率指数同比下降3%,ADR 指数下降1%,RevPAR 指数下降3%。

更关键的是,它同时指出,春节、五一、暑期、十一这些节假日仍然是 RevPAR 的高光时点,其中五一和十一峰值都超过2024年同期。

也就是说,假日需求是真的强,但这并没有阻止全年行业进入弱恢复。这正是今年五一判断里最重要的一句话:节假日越亮眼,越说明平日越难。

为什么会这样?因为供给没停。

中国饭店协会发布的《2025中国酒店业发展报告》显示,截至2024年末,中国酒店业设施数为34.87万家、客房1,764.32万间,平均客房规模约51间;

其中 70 间客房以上已占到房量的51.91%,70间房是一个重要分水岭。

更重要的是,全国酒店客房连锁化率已经达到40.09%,而同一时期中国前50家酒店集团营业客房数已达539.32万间、营业门店数6.25万家,同比分别还在增长13.17%和14.03%。

这意味着,酒店行业不是等需求回来,而是在边扩张边等需求回来。

对五一来说,这会带来一个结果:热门目的地和强品牌会很热,但大量普通城市和普通资产,依然会被扩张中的供给压着价格打。

这也是为什么我不愿意把今年五一定义成普涨。更准确的说法应该是:量优于价,结构优于总量,利润分化大于营收分化。

头部连锁、强产品、强直销、强会员的酒店会感受到一个不错的五一;而尾部单体、强依赖 OTA、缺少本地内容包装的酒店,哪怕满房,也不一定会有一个好看的五一

3

真正决定利润的,不是预订率,而是转化率

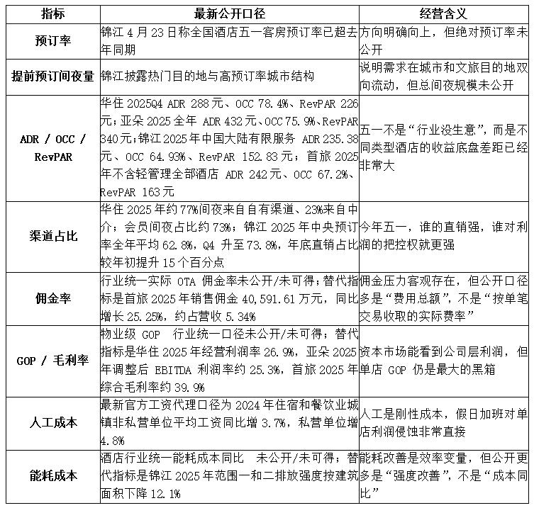
下面这张表,把目前公开能拿到的关键指标和公开拿不到的关键缺口放在一起。

它的意义不是做绝对横比,而是提醒投资人和经营者:今天酒店业最稀缺的能力,不是拿到订单,而是把订单尽量多地变成净收益。

把这些指标串起来看,利润公式其实很简单:GOP ≈ RevPAR × 房量 × 天数 − 渠道成本 − 节日人工溢价 − 能耗与服务变量成本。真正有用的,从来不是表面 RevPAR,而是“净 RevPAR”。

这也是为什么华住集团和亚朵这类头部玩家即便在2025年价格端承压,依然能守住较好的利润率:前者把更多间夜留在了自有渠道和会员体系,后者则把酒店收益和零售、品牌溢价绑定在一起;

而首旅销售佣金的大幅增长和锦江持续强化中央预订、直销提升,则恰好说明,渠道就是利润表。

4

今年五一的钱到底怎么赚

先看一个83间房单体酒店的场景。之所以选83间,不是随便挑的。

中国饭店协会的报告已经说明,70间房是行业里一个重要分水岭:再往上,你有资格靠节假日做收益管理;

再往下,很多酒店连调价的空间都不大。下面这组测算,基于一线经营者提供的83间房单体酒店经验,并用首旅2025年全酒店 ADR/OCC 基线与行业房量结构做校准,假设五一为5天假期,OTA 佣金率只作为 10%—14% 的测算区间使用,不代表任何平台的实际收费标准。

这张表最值得盯住的,不是满房,而是第三行。按本文测算,OTA 依赖更重、ADR 更保守的方案,表面上只有一点点收入差距:和做对了的方案相比,房费收入只差约11%;

但 GOP 会少掉接近46%,也就是前者只有后者约54%的利润。这就是今年五一很多单体酒店最可能发生的事:你以为自己在做收益,实际做的是平台流量分发。

换句话说,只要价格没守住,满房也可能不值钱。

再看第二个案例,也就是用户给出的、且已能在公开报道中检索到的锦江会员促销。

4月23日,锦江推出“五一/端午乐游季”,在锦江酒店会员平台上投放119元到489元多档位通兑券,覆盖全国数千家酒店,支持“不约可退、过期自动退”,并同步推出提前预订82折起、连住86折起的优惠。

这个动作最大的好处,不是便宜,而是把客流尽量提前锁到自有体系里,并为品牌带来一段前置现金流;

最大的风险,也不是亏本,而是如果不做库存与日期管控,它会稀释高峰夜 ADR。

举个示意测算:假设某中端酒店五一高峰夜的现付 BAR 是369元,而品牌用299元的直销通兑券放开高峰夜兑换,即便你省掉了 OTA 佣金,单房边际贡献仍可能比现付房少出二十多元;如果这间房本来就能卖掉,促销并没有“创造需求”,只是“转移支付”。

所以,通兑券是好工具,但前提是把它用在肩部日期、低需求资产、或会员拉新复购上,而不是在旺季高峰夜无差别放量。

5

今年谁更容易把五一做成利润

下表不是在做品牌好坏排名,而是在做一个更重要的判断:今年五一,谁更接近高质量收益的结构。

头部连锁的优势已经不是门店多,而是“用系统把价格、渠道、会员和成本串起来”;

中高端强品牌的优势是产品溢价,但它们也更怕促销稀释;单体和尾部酒店的问题,从来不是节假日不热,而是节后怎么活。

这也是我对“生意是好是坏”的最终回答:今年五一对行业不是普遍利好,而是一场分层考试。

头部会更像投资品,长尾更像体力活;强系统的品牌会看到利润弹性,弱系统的酒店只能看到订单弹性。

6

结论与建议

对投资人来说,别再只盯假期入住率了。真正该看的,是三个更硬的变量:第一,品牌或资产的直销和中央预订能力有没有过60%;

第二,节假日能不能守住 ADR,而不是靠降价换满房;第三,当地供给是不是还在继续快速扩张。

如果这三个问题里有两个答不上来,五一再热,也很难外推出全年利润改善。这个逻辑,在华住77%自有渠道、锦江中央预订率和直销占比明显提升、但2025全年行业 ADR 仍下行的对照里,已经说得很清楚了。

对品牌方来说,短期最该做的不是把促销再往下打,而是把促销“分日期、分城市、分库存”地管起来。通兑券、会员券包、连住折扣都可以做,但一定要把高峰夜关紧,把肩部日期和弱势资产打开;

同时尽快把企业客户、会员直订和内容型目的地产品绑定起来。中期看,谁能把 CRS、会员体系、收益管理和加盟商结算效率真正打通,谁就能把节假日流量沉淀成一年四季的渠道资产。

锦江把企业客户结算周期从 T+10 压到 T+2,方向就是对的。

对业主和单店经营者来说,未来6个月最有用的动作不是再看看市场,而是立刻做三件事:先把五一和暑期的最小入住天数、房型加价和关闭低价库存机制设好;

再把本地节庆、演唱会、赛事、亲子和小城体验打包成“住+玩”的产品;最后把排班、清扫、早餐、能耗这几项刚性成本按满房场景重算一遍。

再往后看6到24个月,如果还想只靠 OTA 冲量,那就只能永远做流量生意;真正该投的钱,是产品小改造、会员私域和数字化收益系统。

本文来自微信公众号“酒店观察网”,作者:睿智睿见,36氪经授权发布。

举报
收藏 0
打赏 0
评论 0
日赚2.3亿,宁德时代又要募资390亿
宁德时代(300750.SZ)宣布配售募资391.1亿港元,H股股价同日大幅下挫。4月28日,宁德时代H股股价低开,截至收盘时跌6.88%至629港元/股。总市值为2.87万亿港元,较前一交易日跌去近2100亿港元。当日早间,宁德时代发布了H股配售公告,计划以628.20港元/股的价格,向不少于6位承配人配售6238.50万股股份,募资总额约为391.90亿港元。此次配售股份,正值宁德时代H股股价

0评论2026-04-290

32美元一辆车,Tesla为什么不认?(上)
4月27日,英国最高法院正式开庭审理Tesla v InterDigital/Avanci 案。本案听证时间为2026年4月27日至29日。案件要审理的问题,最终很可能会落到一个很具体的数字上,一辆车32美元。放在一台智能汽车的整车价格里,这个数字看起来并不贵。但Tesla这一次不打算认了,不仅是这个数字,还有这个数字背后的许可逻辑。在Tesla看来,它要面对的不是单个标准必要专利权利人,也不是几

0评论2026-04-290